公告公示

公告公示

当前位置是: 首页 -> 公示公告板块 -> 公告公示 -> 正文

祝贺!学院第一届“最美物院”抖音短视频大赛结果出炉啦

来源: 党委宣传部 作者: 无 发布时间: 2022-12-09 浏览次数:

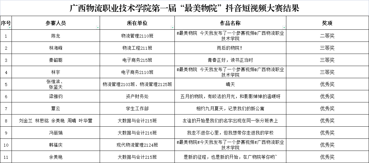
  beat365在线唯一官网第一届“最美物院”抖音短视频大赛于4月21日-7月4日举行,活动得到了学校师生的积极响应,作品全方位、多视角展现了学校的大美风采。经评选,得出获奖作品二等奖1名,三等奖3名,优秀奖7名,现将获奖名单予以公布。
 

 

  获奖师生在此次比赛中用自己独特的视角和表达,展现了物院的风景和美丽,希望以上获奖者珍惜荣誉、再接再厉,谦虚谨慎、戒骄戒躁、努力工作和学习,为学校高质量发展作出更大的贡献。 我们与物院的故事还在继续,请继续用你手中的相机,记录下在物院的生活与爱!